您好,欢迎访问武汉中小企业协会网站!
登录 | 注册
注 册 登 录
 武汉中小企业协会

关于开展2025年武汉市“链赋江城”中小企业“链式” 数字化转型典型案例征集遴选工作的通知

发布时间:2025-11-18 文章来源:武汉市经济和信息化局
分享到

各区(开发区)经信部门、有关企业:

根据《武汉市中小企业数字化转型试点城市实施方案》有关安排,现组织开展2025年武汉市“链赋江城”中小企业“链式”数字化转型典型案例征集遴选工作,有关事项通知如下:

一、征集对象

面向我市电气及其他高端装备制造、汽车零部件、生物医药等重点行业产业链供应链“链主”企业,征集遴选不多于4个中小企业“链式”数字化转型典型案例。

二、征集方向

“链主”企业需结合自身情况编写中小企业“链式”数字化转型案例,案例内容需体现供应链赋能和产业链赋能的特点。

供应链赋能:充分发挥作为产业链供应链“链主”企业的引领支撑作用和协作配套作用,打造数字化供应链平台或企业级工业互联网平台,并面向上下游配套中小企业开放数字接口,输出技术、标准、数字化产品及方案等,通过订单牵引、技术扩散、质量协同、资源共享等方式,引导带动上下游配套中小企业协同数字化转型,实现数据互联互通,打造高效协同、安全可控的新型供应链体系。

产业链赋能:建设行业工业互联网平台、公共服务平台或产业大脑等数字化平台,打造产业链协同能力,面向产业链细分领域梳理数字化转型场景图谱及数据要素、知识模型、工具软件等要素清单,通过平台汇聚“小快轻准”数字化产品和解决方案,行业技术和工艺标准或模型,产品测试验证服务,数据、资金、人才服务等数字化服务资源及公共服务资源,发展共享制造、个性定制、众包众创、集采集销等新模式新业态,通过引导产业链上下游中小企业上平台,助力企业实现数字化转型。

三、征集要求

(一)申报主体依法在武汉市辖区内注册纳税,具有独立法人资格的企业。

(二)申报主体在国内同行业具有一定规模优势,具有一定的行业领导地位,满足下列条件者优先考虑。

1.属于武汉企业联合会、武汉企业家协会、武汉发展战略研究院联合发布的《2025武汉企业100强、制造业企业100强、服务业企业100强》榜单内企业,或者武汉市工商联发布的《2025武汉民营企业100强、民营制造业企业50强》内榜单企业。

2.国家制造业单项冠军企业。

3.专精特新“小巨人”企业。

(三)申报主体重视信息化建设且数字化水平处于行业领先地位,已形成明确的数字化发展规划、实施路径和管理制度体系。

(四)申报主体在带动产业链供应链上下游中小企业数字化转型、提升产业基础能力、优化产业资源配置、技术产品创新应用等方面影响力突出,产业链供应链上下游合作企业超过20家,具有开放的数字化合作生态体系。

四、征集流程

(一)企业申报,符合申报条件的企业自愿申报,按要求填写《2025年武汉市“链赋江城”中小企业“链式”数字化转型典型案例申报表》(见附件1),并报送至区经信部门。

(二)区级推荐。各区经信部门对辖区内申报企业的申报材料开展形式审核,重点审核“是否为区内企业、申报材料是否完整填报、是否在真实性承诺处加盖企业公章”等内容,择优推荐,由区经信部门在申报表推荐单位处加盖公章,并将申报材料于2025年11月26日17:00前,报送至武汉市中小企业发展促进中心,逾期将不予受理。

(三)专家评审。对符合申报条件的企业,按照有关规定组织专家评审,遵循公平、公正、公开原则,择优确定。

(四)公示公告。按照程序对入选企业进行公示公告。

五、资金支持

按照《武汉市中小企业数字化转型专项资金管理办法》有关规定,给予入选的“链主”企业60万元奖励资金。

六、有关要求

(一)申报材料应实事求是、逻辑清晰、重点突出、数据详实,具有行业代表性,具备较强借鉴意义和复制推广价值,并具备后期将案例拍摄成视频的意愿和条件。

(二)申报材料应按照《申报材料要求》(附件2)装订,整体应美观大方,简洁明了。

(三)各区经信部门应积极组织动员,推荐报送具有示范引领作用的典型案例。

七、联系方式

联系人:张禄;凌端新

联系电话:027-82865022;152618958196

邮箱:whzxqy@126.com

地址:市经信局101室(武汉市江汉区青年路560号企业服务大楼)

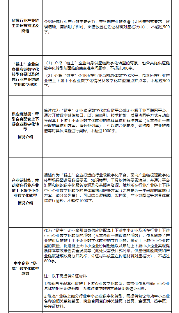
附件:1.2025年武汉市“链赋江城”中小企业“链式”数字化转型典型案例申报表

2.申报材料要求

                           武汉市经济和信息化局

                            2025年11月17日


附件1

2025年武汉市“链赋江城”

中小企业“链式”数字化转型

典型案例申报表


附件2

申报材料要求

一、封面(包含申报单位名称并需加盖单位公章)

二、目录

三、2025年武汉市“链赋江城”中小企业链式数字化转型典型案例申报表

四、佐证材料

(一)营业执照;

(二)2022,2023,2024年度审计通过的财务报告,2025年8月-10月社保缴纳证明;

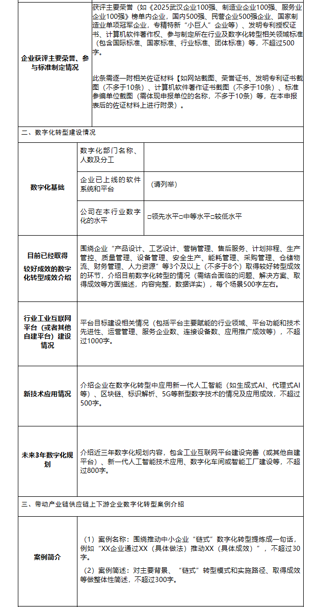
(三)企业获评主要荣誉、专利软著、参与标准制定情况的佐证材料;

(四)数字化部门成立文件或企业组织架构文件;

(五)核心软件或系统的截图、照片或合同等证明材料(脱敏);

(六)产业链图谱;

(七)中小企业“链式”数字化转型成效相关证明材料。

*纸质申报材料统一用A4纸打印,胶装三份,加盖骑缝章(申报主体公章),区经信部门在申报表推荐单位处加盖单位公章视为推荐。申报材料由申报单位报送至武汉市中小企业发展促进中心,同步将电子版材料(含Word版本和加盖公章的电子扫描PDF版本)发送至邮箱(详见联系方式)。


武汉中小企业协会

关注微信订阅号

获取最新企业服务咨询

关注微信服务号

获取最新企业服务咨询

本网站由武汉中小企业协会制作维护

电话:027-82821989 E-mail: whzx116@163.com

地址: 鄂ICP备12017870号